陕西迈诺方纳网络科技有限公司

主营:集成电路设计

更多产品

企业信息

Information

陕西迈诺方纳网络科技有限公司

法人代表:肖明军

注册地址:陕西省西咸新区空港新城空港国际商务中心BDEF栋F区3层10301号B-C-28

所属行业:研究和试验发展

更多行业:工程和技术研究和试验发展,研究和试验发展,科学研究和技术服务业

联系我们

电话:-

邮箱:saq**[email protected]

地址:陕西省西咸新区空港新城空港国际商务中心BDEF栋F区3层10301号B-C-28

经营范围

scope

一般项目:集成电路设计;广告设计、代理;图文设计制作;安全技术防范系统设计施工服务;集成电路芯片设计及服务;人防工程设计;规划设计管理;工业设计服务;专业设计服务;平面设计;海洋工程设计和模块设计制造服务;工程技术服务(规划管理、勘察、设计、监理除外);工业工程设计服务;网络技术服务;网络与信息安全软件开发;技术服务、技术开发、技术咨询、技术交流、技术转让、技术推广(除依法须经批准的项目外,凭营业执照依法自主开展经营活动)。

产品列表

PRODUCT

基于LM1893的电力线载波通信集成电路设计

基于LM1893的电力线载波通信集成电路设计
更新时间:2026-04-16 07:16:55

EDA集成电路设计实现流程详解

EDA集成电路设计实现流程详解
更新时间:2026-04-16 04:49:25

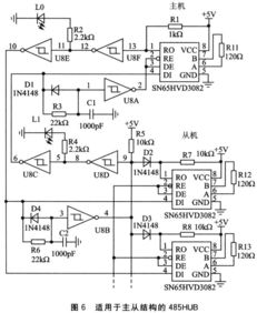
零延时RS-485接口电路的设计与应用

零延时RS-485接口电路的设计与应用
更新时间:2026-04-16 16:00:13

集成电路设计 从概念到芯片的精密旅程

集成电路设计 从概念到芯片的精密旅程
更新时间:2026-04-16 01:28:44

集成电路设计 数字世界的基石

集成电路设计 数字世界的基石
更新时间:2026-04-16 07:49:14

专用集成电路设计 精准定制的技术基石

专用集成电路设计 精准定制的技术基石
更新时间:2026-04-16 08:17:23

集成电路设计中的防DPA攻击方法

集成电路设计中的防DPA攻击方法
更新时间:2026-04-16 23:29:31

探索微世界 集成电路设计的奥秘与未来

探索微世界 集成电路设计的奥秘与未来
更新时间:2026-04-16 09:20:34

CMOS射频集成电路设计 原理、挑战与应用前景

公司简介

COMPANY

公司简介: 陕西迈诺方纳网络科技有限公司成立于2022年02月09日,注册地位于陕西省西咸新区空港新城空港国际商务中心BDEF栋F区3层10301号B-C-28,法定代表人为肖明军。经营范围包括一般项目:集成电路设计;广告设计、代理;图文设计制作;安全技术防范系统设计施工服务;集成电路芯片设计及服务;人防工程设计;规划设计管理;工业设计服务;专业设计服务;平面设计;海洋工程设计和模块设计制造服务;工程技术服务(规划管理、勘察、设计、监理除外);工业工程设计服务;网络技术服务;网络与信息安全软件开发;技术服务、技术开发、技术咨询、技术交流、技术转让、技术推广(除依法须经批准的项目外,凭营业执照依法自主开展经营活动)。

公司简介
友情链接: 农产品 信息咨询服务 项目策划与公关服务 信息咨询服务 个人卫生用品销售 网络信息技术研发及技术服务 进出口代理 信息技术咨询服务 生活美容服务 机电一体化 技术开发 物联网技术服务 网络科技领域内的技术开发 市场营销策划 营销管理 教育信息咨询服务 网络技术服务 通讯器材 网络文化经营 用品及器材制造 电器辅件销售 个人互联网服务 防水补漏 集成电路设计 互联网销售 项目策划与公关服务 国内旅游业务 垃圾车 计算机软硬件 投资管理 投资策划 组织文化艺术交流活动 环保科技 技术推广 互联网信息服务 报警器 投资咨询 信息及时交互服务 软件开发 丙烯酸漆 培训活动 网络信息技术推广服务 内陆水产养殖销售 包包 人力资源服务 量子计算技术服务 服装批发 网络设备销售 餐饮管理 网络文化经营 技术服务 企业管理 大数据服务 人工智能应用软件开发 玫瑰之约 智能控制系统集成 计算机软硬件 信息技术咨询服务 网络技术服务 网络技术开发 美发饰品销售 建设工程施工 气动执行器 服饰 实验小学 环保科技 钢板 广西豫鼎建设工程有限公司 上海聚鹏科技有限公司 大连阿力装修装饰服务有限公司 海南幸运币网络科技有限公司 北京珺宇达欣酒店 北京致青春文化传播有限公司 大华第二小学 潍坊智友软件有限公司 合肥族云信息科技有限公司 武汉金凤源养殖有限公司 上海粒蔷科技有限公司 昆明顶播科技有限公司 意诚新能(苏州)科技有限公司 广州赞知科技有限公司 北京麟邦毅科技有限公司 西安卓月网络科技有限公司 襄城县供电局 上海创芯达广告设计有限公司 东莞团诚自动化设备有限公司 北京洁婷科技有限公司 红蜻蜓寝具 香港果儿 广州市军霸建材科技有限公司 四川人人影网络科技有限公司 德州旭兴通风设备有限公司 深圳市宸源电子有限公司 南宁伍压丙网络科技有限公司 石家庄鼎遥金融服务外包有限公司 淄博汇鑫膜结构工程有限公司 中轻创(北京)国际商业发展有限公司 上海神曾网络科技有限公司 上海艾慧锋网络科技有限公司 云南次元墙信息技术有限公司 上海爱之缘家政服务有限公司 无锡佳远运输有限公司 百叠科技(成都)有限公司 天气预报 南京晟袁哲商贸有限公司